1. Phân tích cấu trúc ngữ pháp tên đề tài
[Chiến lược phát triển văn hóa][<Hàn Quốc>< làn sóng Hàn lưu>< từ đầu những năm 2000 đến nay>]
Cụm từ trung tâm: Chiến lược phát triển văn hóa
Cụm từ định tố: Hàn Quốc
2.Xác định đối tượng và phạm vi nghiên cứu
Đối tượng nghiên cứu: Chiến lược phát triển văn hóa, làn sóng Hàn lưu
Phạm vi nghiên cứu:
+ Về không gian: Hàn Quốc
+Về thời gian: từ đầu những năm 2000 đến nay
+ Về chủ thể: Chính phủ, người dân
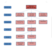
3. Lập sơ đồ phân tích

4. 4. Xác định trọng tâm nghiên cứu
- Các cặp đối lập cơ bản:
+ Phát triển văn hóa - Phát triển kinh tế
+ Làn sóng Hàn Quốc - Làn sóng các nước phương Tây - Làn sóng Hồng Kông
+ Hoạt động ngoại giao - Hoạt động truyền thông
+ Âm nhạc - Phim truyền hình và điện ảnh - Trời Trang - Ẩm thực
+ Ảnh hưởng của chiến lược văn hóa tới Việt Nam - các quốc gia khác
+ Tác động ảnh hưởng Hàn lưu - bài học kinh nghiệm cho văn hóa Việt nam
- Trọng tâm nghiên cứu: Nghiên cứu làn sóng văn hóa Hàn Quốc để phân tích, tìm hiểu phương thức, chiến lược văn hóa mà Hàn quốc đã áp dụng để quảng bá hình ảnh đất nước mình trên khắp thế giới thông qua những sản phẩm văn hóa mang tính giải trí có tính đại chúng cao. Và sau đó Việt Nam có thể rút ra những bài học kinh nghiệm cho mình.

